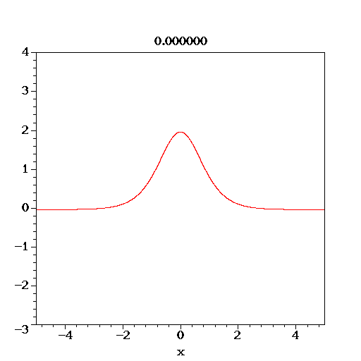
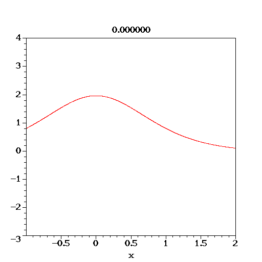
Numerical solutions of the dispersionless KdV, or Monge, equation

Initial condition: u(x,0)=2/cosh(x)2



First plot:


N=0.25



Second plot (zoomed in on the breaking wave):


N=0.5